12AX7 Amplifier

I always wanted to build vacuum tube or valve amplifier. finally I made one hybrid amp.  just combined both valve and solid state.  For the preamp section I have used 12ax7(dual triode) and for the solid state I built opamp based power amp configured in unity gain..

This is the low power version and I’m sure I am going to build medium power amp delivers atleast 5-10watts to the speaker and no solid state 😀

Here is the picture of my construction:

12ax7

12Ax7_1

Audio Exciter amplifier

Audio exciter:

Exciter is also known as bodyshaker, Audio Exciter is  just basically a loud speaker without a membrane, and it consists of voice  coil , oscillating mass and mounting ring/plate.  If the audio/music signal is applied to the contact pins of the voice coil, the oscillating mass starts shaking with the frequency of the applied music, the oscillation is transmitted to the mounting ring and from there on  to the surface the exciter sticks to, thus the excited surface emits the music signal.

audio exciter

audio exciter2

For testing the audio exciter I did built a small opamp based amplifier which delivers 2Watts rms at 6ohms impedance amplifier exciter

This amplifier circuit is nothing new. and you can find a better one here  (discrete transistor amp)

LED candle avr

This is a simple project, called  LED candle. I will be using yellow LED’s of 2 and a simple PWM code that runs on AVR (ATmega328p) chip make’s the LED flickering that almost looks like candle.  😛  for candle I will be using  LED’s+translucent paper.

two-yellow-leds       translucent-paper

 

led-candle LED candle

 

circuit:

led-candle

 

code is very straight , Simple PWM code runs on ATmega48/328p


#define F_CPU 1000000UL
#include avr/io.h
#include util/delay.h

#include avr/interrupt.h

void timer1_init(void);

void timer1_init()
{
DDRB |= 1<<PINB1; //
DDRB |= 1<<PINB2;

TCCR1A |= 1<<COM1A1 | 1<<WGM11; //
TCCR1A |= 1<<COM1B1;
TCCR1B |= 1<<WGM12 | 1<<WGM13 | 1<<CS10; //
ICR1 = 49; //top value
}

int main(void)
{
timer1_init();

_delay_ms(1000);
while(1)
{
OCR1B = rand() % 47 + 1;

OCR1A = rand() % 47 + 1;

}
}


video:  

 

Robot project

master-slave robot arm  or teleoperator, this is one of my oldest project which I was built in 2012, For this simple application I did used NE556 IC to control Servo motors,  It is a dual timer chip and yep brother of very famous chip called NE555,  NE556 dual timer chip, one timer  configured in astable mode and output of it is connected to another timer which is configured in monostable and the pulse width is controlled by simple potentiometer or variable resistor which is connected in monostable circuit(RC network), Monostable output is a control signal further conneted to control terminal of analogue servo motor.

Master_arm (potentiometers as position sensors)  wooden arm

master arm
master arm(potentiometers as position sensors)

Slave_arm with cheap servos

slave arm
slave_arm with servo’s

Control circuit using NE556 dual timer chip and some other passive components

control circuit

master slave robot arm

Video

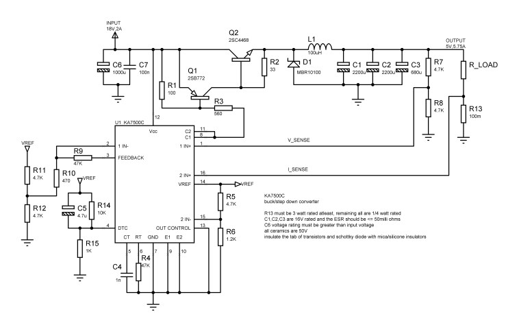
KA7500C application circuit

This buck converter/step down circuit is based on KA7500c SMPS controller chip,
the following circuit is from the reference design you can find the details of the circuit and calculations from the document. This is one of the application circuit built around with KA7500C, this buck converter  can suply a load current of 5.75Ampere at 5V we could also use  TL494 or KA7500c both are same in operation/ratings. The recommended operating voltage range is 7V to 40V DC and the power source i am using for this is a old laptop power supply adapter rated 18V,3.7A. , however the maximum input current the circuit draws is 2A at full load.

circuit diagram:

ka7500c circuit buck converter
ka7500 application circuit buck
ka7500-buck-converter
KA7500 buck converter
ka7500-buck-converter_1
KA7500 buck converter_1

buck converter can supply load current of 5.75A at 5V and the short circuit current is 7Ampere.  the maximum output is 5V×5.75A, the ripple voltage at max power out is 94mV and input power is 18V×2A and the efficiency(η) calculated

η = output power/input power = 5×5.75/18×2
η = 79.86%

Note: C1,C2,C3 are the low ESR electrolytic capacitors add 2 of 100nF,50V rated ceramic capacitors in parallel to C1,C2,C3, to reduce the high frequency noise.

L1,  FS-1RN series toroidal cores made from iron powder (26) for creating inductors, FS-1RN core or similar  you can get this one from old desktop PSU’s. here is a useful link of toroids,  one of my friend Mr William helped me in selecting toroidal core, thanks to him.

Q1 , Q2  are2SB772 2SC4468 they are audio transistors, can be  used for switching applications, linear.

 

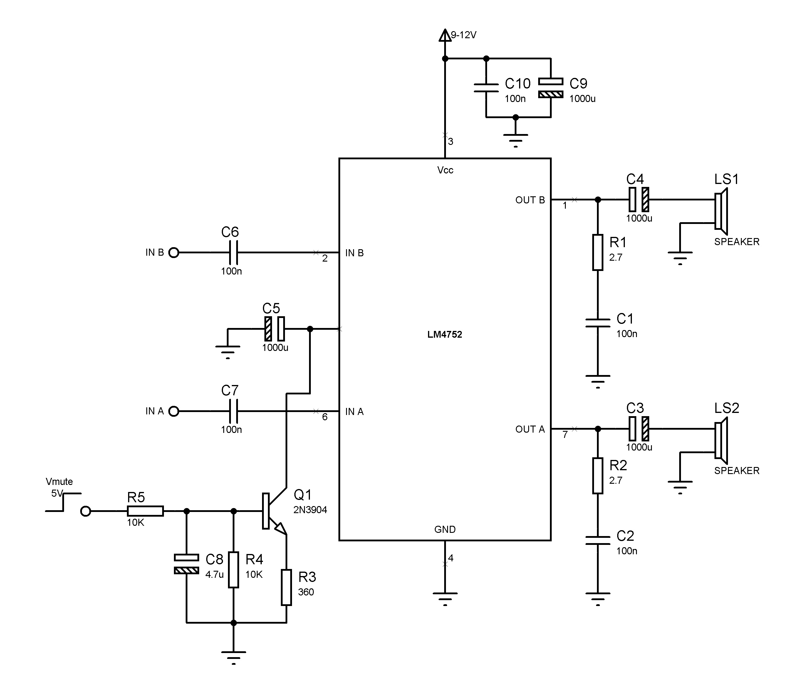
LM4755 amplifier

I built this amplifier for my iPod,  amp circuit based on LM4755 chip, stereo audio amp capable of delivering 11watt per channel of continues average power output to a 4Ω using a supply of 24V at 10% THD. It is designed for single supply operation.

IC

Features:

  1. Wide supply range 9V-40V
  2. Drives 4Ω and 8Ω loads
  3. Integrated Mute Function
  4. Minimal External Components Needed
  5. Single Supply Operation
  6. Internal Current Limiting and Thermal Protection

 

Construction- DIY LM4755 amp

This amp, primarly used on my desk. So it needs to look good, for the enclosure  i used old dead CD-ROM case.

20160811_114034

for  tone control and preamplifier I used OPA2134 (dual opamp) chip.

preamp is 1.5dB gain that works with single power supply. and the tone control to boost or reduce the particular audio frequencies,  simple RC filter circuit + preset/VR to control the Signal level of particular freq.

PIC2

 

Pictures of my construction:

PIC4

 

PIC0

20160811_113629

20160811_135939

20160811_113311

 

 

 

volume indicator

Volume indicator Indicates the level of audio signal.(this project is under construction.. will update soon )

INPUT devices: microphone                                                                                                         OUTPUT: LED bar graph                                                                                                               processing: AVR (ATmega32A)

My construction:

volume unit meter version1

 

microphone pickup’s the audio signal and BC546 preamp amplifies the signal to the level 1.8Vpp max, so that ADC can read.  BC546 collector feedback bias circuit.

ckt.jpg

 

audio fed to the ADC pin of ATmega32A

aaded voltage regulator (2sc1383 + 5V6 zener), we can also use LM7805 regulator.

volume indicatorpic1.jpg