BD139 BD140 audio amplifier.

This is the small audio amplifier circuit, with decent power output of 3watts RMS into 4ohms load.

as you can see the pictures of my  construction:

bd139-bd140-audio-amplifier
BD139 BD140 audio amplifier

 

BD139 BD140 audio amplifier circuit
CK100 CL100 audio amplifier
BD139 BD140 audio amplifier circuit
bc107 input, 2n2905a , 2n2222 ck100 cl100 outputs

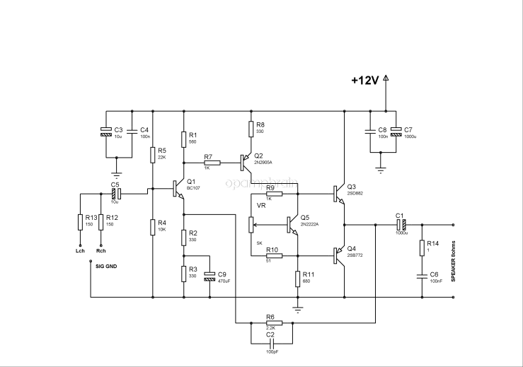
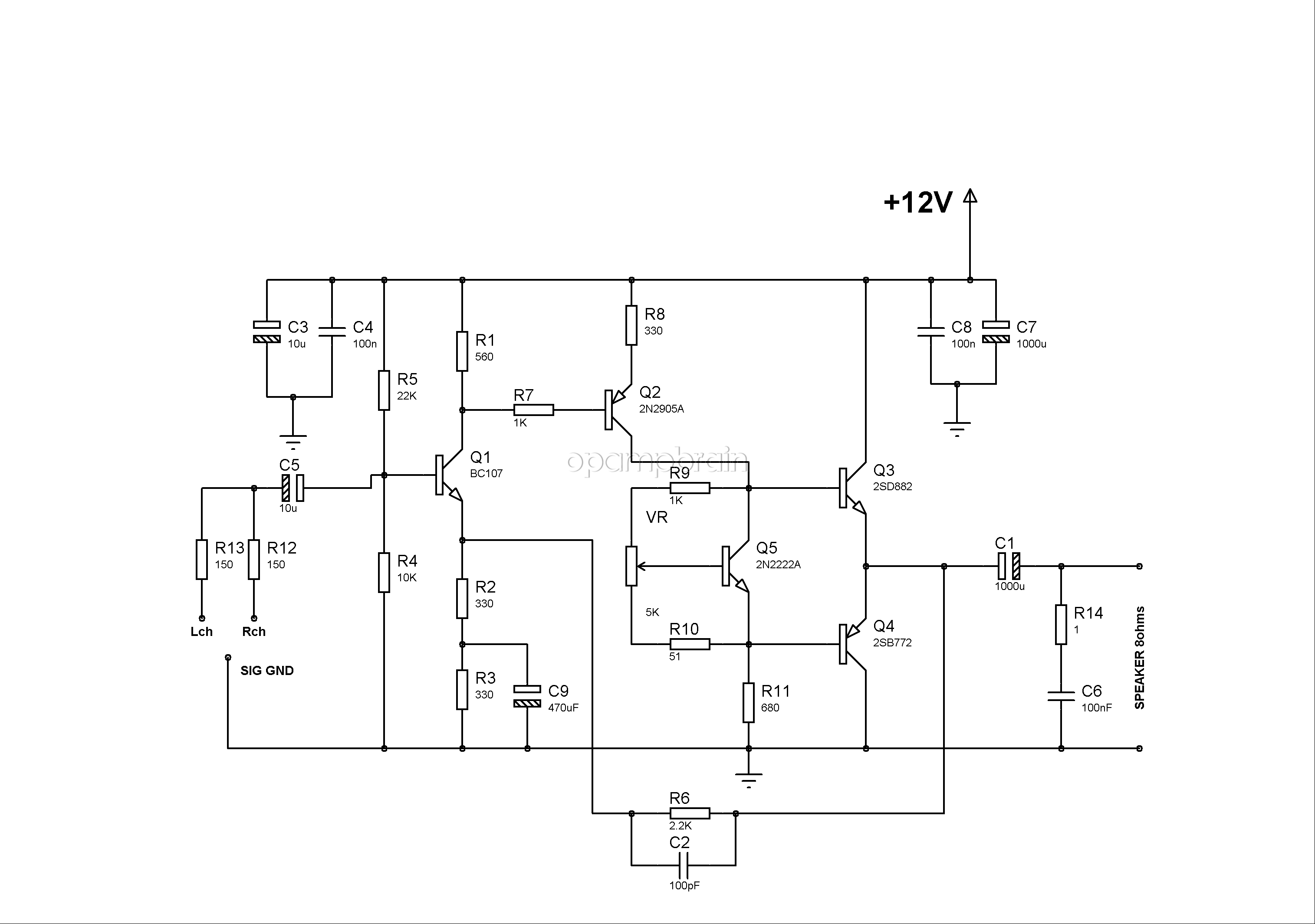
circuit diagram:

BD139 BD140 audio amplifier schematic
BD139 BD140 audio amplifier schematic

 

R4,R5 resistors forms voltage divider and biases the transistor Q1. the voltage across the R4 is (Vin*R4)/(R4+R5) 3.75Volts

R1 560 ohms set the collector current Ic of Q1 = (Vin-Vc)/560.  Vc = 9.4volts measured with respect to GND  so Ic = (12-9.4)/560 = 4.642mA

R2,R3 are the emitter resistors connected to Q1, since the Q1 is the input transistor of the amplifier circuit, so small ac signal appears across the emitter resistors, therefore low impedance path must be created to bypass the ac signal using capacitor C9 the value of c9 can be calculated by taking the two considerations into picture,

one is audio amplifier must cover the frequency range from 20Hz-20KHz and the other is the reactance of  the capacitor should be 1/10 of the emitter resistance or less than the emitter resistance  therefore Xc = 1/(2πfC)   the c = 1/(2πfXc) , from this equation the capacitance is max at the lower frequency(20Hz) and Xc must be 1/10 of the emitter resistance

c = 1/(2 π×20×330/10) = 120.57uF =  120uF (which is standard) but rare 150uF is also standard also rare,  I used 470uF.

Q2 , 2N2905A of motorola is the driver transistor(class A), this transistor is little old, you can use bd140 or 2N3906 instead, R7 is the base resistor and R7 is the collector resistor Q2 to keep the transistor in active region.(not a big gain at this stage)

R9,R10, VR 5K pot and Q5 , 2N2222A (can be 2N3904) forms the Vbe multiplier circuit to  eliminate the cross over distortion, adjust VR to 1.7K up in series to the 1K(R9) s0 it forms (1.7K+1K). R11 and Vbe multiplier circuit controls the quiescent current to have thermal control over output the Q5 must be mounted to the main heatsink. this Vbe multiplier is a biasing diode but adjustable voltage drop.

Q3(CL100),Q4(CK100) are the output transistors. can also be replaced with famous bd139 and bd140. or 2sd882 and 2sb772

C1 is the output capacitor which is 1000uF, if you want to have good low frequency response , 3300uF is good.

R6, 2.2k (feedback resistor) in parallel with C2 1nF ceramic capacitor, creates a pole frequency of about 1/(2πRC) = 72.343KHz , feedback system keeps the amplifier linear and stable operation.

R14,C6 is to remove the high frequency noise..

C3,C4,C7,C8 are decoupling capacitors to remove high frequency, mid frequency and low frequency noise in the power supply lines

C5 is the input capacitor C5 and R4 together forms a high pass filter cutoff-frequency is 1/(2π×10uF×10K) = 1.59Hz.

R13,R12 (150 ohms)  combines both the channels this resistors must be greater than 40 ohms, or else , effects the source device (ipod or music player etc…..)

here are the oscilloscope waveforms of neat 100KHz, square, ramp and sine wave ( R_load 7.5ohms )

Wave arm
square wave response

 

Wave form
Triangular Wave response
Wave form
Sine Wave response

this amp sounds really good, from the scope results i did calculated  THD, it is 2.5% at 3watts RMS output.  frequency response is flat from 30Hz to 100KHz  😀